
在電路中,存在 3 個 MOS 管的結電容,寄生電感源於電路走線。倘若不考慮紋波、EMI(電磁干擾)和衝擊電流等因素,從理論上來說,MOS 管的開關速度越快,對電路性能越有利。這是因為開關時間越短,開關損耗就越小,而在開關電源裏,開關損耗在總損耗中佔據相當大的比例。所以,MOS 管驅動電路的設計優劣直接決定了電源的效率表現。
那麼如何實現 MOS 管的快速開啟和關閉呢?
關鍵在於提供足夠大的瞬間驅動電流。其理論依據是:
對於單個 MOS 管,將 GS 間電壓從 0 拉至開啟電壓或從開啟電壓降至 0V 的時間越短,開啟和關斷速度就越快,因此要在更短時間內改變 GS 電壓,就需給柵極更大的瞬間驅動電流。
在MOS 驅動電路設計時,還需注意以下幾點:

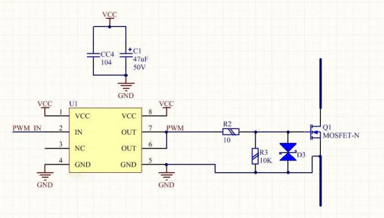
在柵極串聯約 10 歐電阻,以降低 LC 振盪電路的 Q 值,使振盪快速衰減。
為了防止 MOS 管誤導通,可以在 MOS 管 G 極和 S 極間並聯一個 10K 電阻,降低輸入阻抗。
此外,在 GS 之間並聯約 18V 的 TVS 瞬態抑制二極體,防止 MOS 管被瞬間高壓擊穿。
* 如果您需要申請我司樣品,請填寫表格提交,我們會24小時內回復您